突发断电应急,突发断电紧急处置方案

突发断电应急,突发断电紧急处置方案

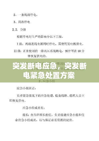
风华绝代 2025-04-05 星座 916 次浏览 0个评论

引言

在现代社会,电力供应的稳定性对于人们的日常生活和工作至关重要。然而,突发断电事件时有发生,如自然灾害、设备故障或人为原因等。面对这样的突发情况,如何有效地进行应急处理,确保人员安全和减少财产损失,是每个人都应该了解的知识。

突发断电的常见原因

突发断电的原因多种多样,以下是一些常见的原因:

  • 自然灾害:如洪水、地震、台风等,这些自然灾害往往会导致电力设施受损,从而引发大规模断电。

  • 设备故障:电力系统的设备老化或维护不当可能导致故障,进而引发断电。

  • 人为原因:如电线被盗、施工破坏、电力盗窃等,这些人为因素也可能导致突发断电。

  • 电力需求过大:在极端天气或特殊活动期间,电力需求激增可能导致供电不足,引发断电。

突发断电的应急准备

为了应对突发断电,以下是一些必要的应急准备措施:

  • 家庭应急储备:准备手电筒、蜡烛、备用电池、便携式充电宝等应急照明和通讯设备。

    突发断电应急,突发断电紧急处置方案

  • 食物和水储备:确保家中备有足够的食物和水,以应对可能的长达数小时的断电情况。

  • 重要文件备份:将重要文件和电子设备的数据备份到云存储或外部存储设备中,以防数据丢失。

  • 了解应急程序:熟悉所在社区的应急响应程序,了解如何联系电力公司和其他相关部门。

  • 制定家庭应急计划:与家人一起制定家庭应急计划,明确在断电时的行动指南和联系方式。

突发断电时的应急措施

当突发断电发生时,以下是一些应急措施:

  • 保持冷静:首先保持冷静,不要慌张,按照应急计划行事。

  • 关闭不必要的电器:关闭家中不必要的电器,以减少电力消耗,并防止电路过载。

  • 检查电路:如果可能,检查家中的电路是否有异常,如保险丝熔断或电线破损。

  • 使用应急照明:使用手电筒、蜡烛等应急照明设备,确保家中和周围环境的安全。

  • 保持通讯畅通:使用手机或其他通讯设备保持与外界的联系,了解断电的原因和恢复时间。

  • 注意安全:在户外活动时,注意避开电线,以防触电事故发生。

如何减少突发断电的影响

以下是一些减少突发断电影响的措施:

  • 定期检查电力设施:定期检查家中的电力设施,确保其正常运行。

  • 安装断电保护装置:安装断电保护装置,如漏电保护器、过载保护器等,以防止电路过载。

  • 参与社区应急培训:参加社区组织的应急培训,提高应对突发断电的能力。

  • 关注天气预报和电力信息:关注天气预报和电力公司的公告,提前做好应对准备。

结论

突发断电虽然令人不便,但通过充分的应急准备和正确的应对措施,可以最大限度地减少其带来的影响。了解突发断电的常见原因、应急准备和应急措施,对于每个人来说都是一项重要的生活技能。

你可能想看:

转载请注明来自牛查询星座网,本文标题:《突发断电应急,突发断电紧急处置方案 》

百度分享代码,如果开启HTTPS请参考李洋个人博客

发表评论

快捷回复:

验证码

评论列表 (暂无评论,916人围观)参与讨论

还没有评论,来说两句吧...

Top